乐天使思政课部教师在2021年湖北省高校思政课教学展示暨
优秀课程观摩活动中勇创佳绩
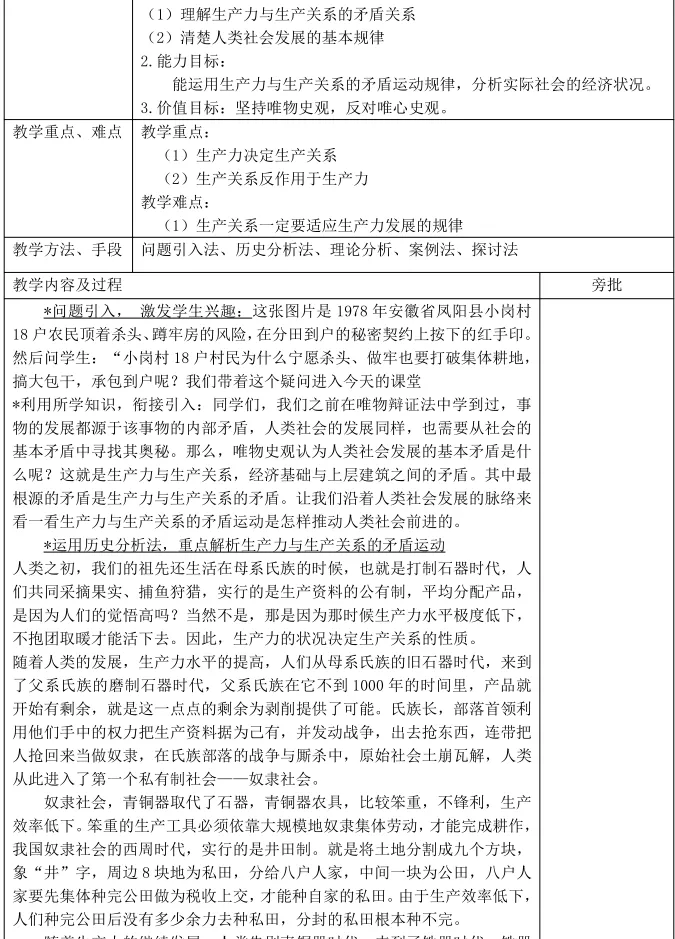
12月10日,湖北省教育厅公布了2021年湖北省高校思政课教学展示暨优秀课程观摩活动评审结果的公示,公司思政课部曹晓冉老师讲授的《中国特色社会主义进入新时代》荣获《毛泽东思想和中国特色社会主义理论体系概论》课程一等奖,思政课部主任曹卓老师讲授的《社会基本矛盾及其运动规律》荣获《马克思主义基本原理》课程三等奖。

据悉,本次湖北省教育厅组织开展高校思政课教学展示暨优秀课程观摩活动,全省各大高校踊跃参加,公司曹晓冉、曹卓两位教师精心准备教案、制作课件、录制说课视频,后经过公司推荐、材料审核、专家评审和网上公示等四个环节,脱颖而出,分别荣获|“概论”课程组的一等奖和“原理”课程组三等奖的好成绩。


思政课部曹晓冉老师、曹卓老师的教学教案


思政课部曹晓冉老师、曹卓老师的教学课件

一等奖获得者思政课部曹晓冉老师

三等奖获得者思政课部主任曹卓老师
公司历来重视思想政治教育工作,一直把高校思想政治理论课的建设作为切实推进高校思政课教师队伍建设的重要举措。今年公司在湖北省高校思政课教学展示暨优秀课程观摩活动中喜获一等奖和三等奖的好成绩,彰显了公司思想政治理论教学水平和队伍建设水平的不断提升。
乐天使
2021年12月13日